Усилитель SE на 8 ватт, на стабилизаторных лампах, типа 6Н5С, 6Н13С, 6С19П, 6С41С.
Наблюдая повышенный интерес к конструкции однотактного усилителя на триодах 6Н13С (6Н5С), пришлось отступить от своего правила показывать окончательный вариант своих конструкций. По ряду объективных причин у меня не было возможности сложить уже полностью отлаженные и обкатанные блоки в готовый корпус. Сам себе удивляюсь, но такое бывает.
Начнем с истории, а история давняя. После завершения своего проекта «Spring», который кстати посей день радует прекрасным звучанием, ностальгически захотелось воспроизвести SE. Наверное, это возрастное. Форм-фактор был задуман как «Spring» (корпус, монтаж) посему получил пилотное название «Spring SE». На то время у меня отсутствовала достойная высокочувствительная акустика, что ставило определенные условия к усилителю. Главным условием было добиться максимальной мощности от однотактного каскада. На первый взгляд элементарная задача параллельное включение триодов, фиксированное смещение, но оказалось все не так просто. Триоды в баллоне кривые катастрофически усложнился блок смещения. Чтобы раскачать этого монстра потребовалась амплитуда более 100 вольт. Трансформатор очень не хотелось ставить. Остается одно приемлемое решение SRPP.
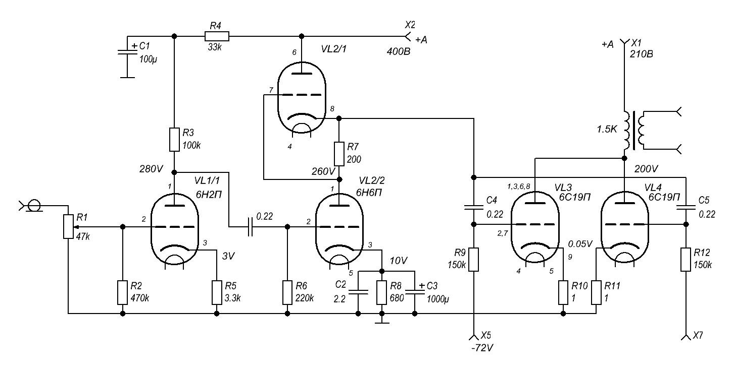
Для проверки идеи, а может и ради баловства собрал макет на пальчиковых лампах 6С19П и 6Н6П. Характеристики каскада очень и очень понравились один недостаток не мой форм-фактор, но у кого есть возможность собрать на этих лампах рекомендую, не пожалеете.
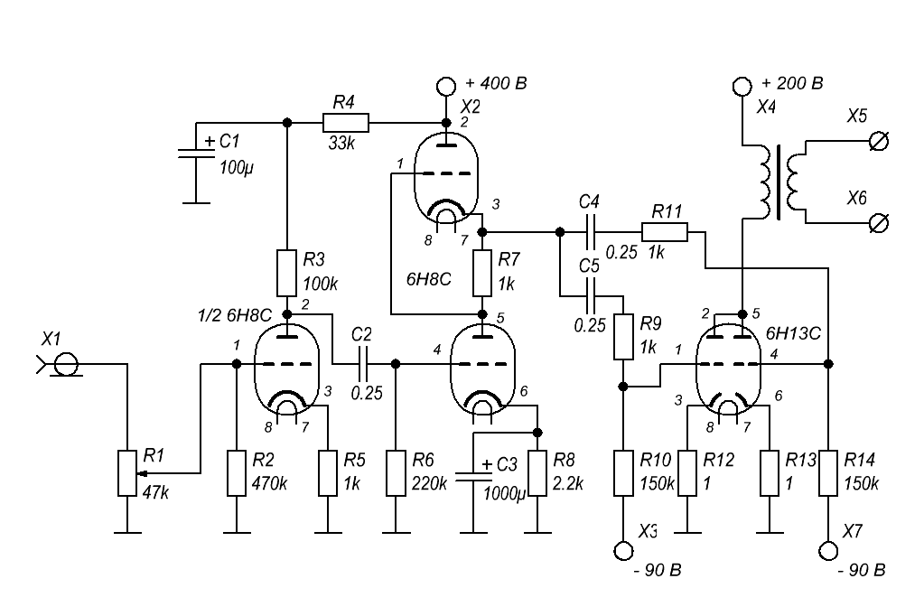
Вернемся к 6Н13С. Макетируем – снимаем параметры – ожидаемой мощности нет! 🙂 В расстройстве загоняю лампы в предельные режимы. Главное запитал SRPP 400 В. Бояться пробоя катод накал не стоит, накал гальванически развязан с землей, стоит полет нормальный. Зато 6Н13 раскачалась до упора. Кто не хочет рисковать есть вариант, лишний триод с входного каскада. Но без 400В вы мощность не получите. Замеряем 8 Вт номинал. 🙂 Поигрался с катодными резисторами в SRPP. Интересный факт, который пока научно объяснить не могу, только догадываюсь – небольшая разбалансировка каскада привела к снижению нелинейных искажений на номинальной мощности менее 0,1% и это SE без обратных связей! Сразу оговорюсь такую настройку можно сделать только при соответствующей измерительной аппаратуре (я использовал С6-7). У кого такой возможности нет лучше не заморачиваться, можно сделать только хуже на звуке это практически не заметно. В заключении отмечу, чувствительность каскада слабоватая около 1 В. Меня это не устраивало, пришлось, сохраняя триодную концепцию подбросить один триод.
И окончательно:
Ч.Д. 20 – 22000 кГц
Кн.и. < 0,1% при 8 Вт
10% при 10 Вт.
Ogmetr






