Схемы усилителей | УМЗЧ.РФ
УМЗЧ.РФ
Усилители мощности звуковой частоты
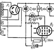
Пентодный SE усилитель на EF55
14.04.2026
Naim 135 с исправленными косяками от WP
12.03.2026
Усилитель Мастер — 2
02.03.2026
Гибридный усилитель без ООС от WP
22.02.2026
Два усилителя от WP
12.02.2026
Фазоинвертор с разделённой нагрузкой. ФиРН
03.02.2026
Усилитель на 813 RCA
10.01.2026
Цирклотрон на 6С33С
07.12.2025
Стабилизатор накала от AlexGround
15.09.2025
Усилитель PP Манакова на 6Н7С и 6П14П
26.08.2025
Усилитель на германевых транзисторах на 100Вт в G классе
10.07.2025
Фонокорректор Сергея Торопова на 6Н9С и 6Н8С
19.06.2025
Усилитель SE на 6Н13С
Селектор входов УМЗЧ
13.06.2025
Пентод вместо дросселя фильтра
09.06.2025
Калькулятор нагрузочной линии ВАХ
03.06.2025
Brazilian OTL John Broskie
26.05.2025
СТАБИЛИЗИРОВАННЫЙ ОДНОТАКТНЫЙ КАСКАД НА ВАКУУМНОМ ТРИОДЕ
15.05.2025
Фонокорректор на 6Ж1Б-В
04.04.2025
Активный регулятор громкости и тембра
01.04.2025
Пятиполосной Активный регулятор тембра
SRPP в тетроде на 6П13С
31.03.2025
SRPP на 6С33С без выходного трансформатора
27.03.2025
Гибридный усилитель Blumental
21.03.2025
О доработке советских динамиков!
19.03.2025
Высококачественный усилитель Баксандалла
12.03.2025
Стабилизированный блок питания
10.03.2025
Усилитель Ю. А Макарова «Memento Mori»
10.02.2025
Фонокорректор от Николая Сухова V.7
ВАХи на 6AG7 от МАИ
07.02.2025
Сорим германиевыми транзисторами
05.02.2025
Усилитель Пузанова В.В. на 6K5GT+E235L
30.01.2025
Гибридный усилитель Брагина
29.01.2025
Dual CV2
06.01.2025
Темброблок с возможностью расширенной коррекции АЧХ
Усилитель PP на 6П41С
25.12.2024
Усилитель SRPP на 6П14П
04.12.2024
Усилитель МАИ на 6Б8 и 6П6С
Схемы от Dolboyacher
25.11.2024
Почти “правильный” PP
11.11.2024
Усилитель на германевых транзисторах с темброблоком
01.09.2024
Усилитель PP Александра Резвого 6Н7С и 6П6С
25.07.2024
Прикомповый усилитель на 6Н6П на выходе
29.01.2024
Схемотехника гибридных усилителей NEM
01.11.2023
Лампово-транзисторный усилитель «Унисон».
15.05.2023
Гармоники, стоящие за цифрой искажений «Glass Audio» 4/97
02.03.2023
Усилитель для наушников от Alex Ground
25.02.2023
Гибридный усилитель от WP
22.02.2023
Простой усилитель на 0.25Вт
16.01.2023
Усилитель мощности “Minuetik”
20.05.2022
Гибридный усилитель Франса Янссенса на 8ватт
29.03.2022
Цирклотрон КП1
22.03.2022
SONUS.ES открыт новый форум!
28.01.2022
Усилитель на полевых транзисторах
21.12.2021
Лофтин Бокорева на 6С4П и 6Н6П
22.11.2021
Усилитель PP Александра Резвого, на 6Н8С и 6П6С.
17.11.2021
Усилитель для наушников в А-классе
07.09.2021
Усилитель SE на 6П13С или 6П31С Варианты от Гэгэна
20.08.2020
Усилитель PP на 6Ф3П от Гэгэна
05.11.2019
Трансформаторный унч с малой ООС
07.01.2019
Гибридный усилитель с «трансформаторным сердцем» 2
24.11.2018
Усилитель для наушников на 6Н6П Игоря Тихомирова «Супер Аудион»
20.08.2018
Тонкомпенсированный регулятор громкости
29.07.2018
Бакинский усилитель
17.06.2018
Усилитель в классе АБ1, на 6C5 6N7 6L6 (1940 год)
Усилитель Мощности Ульянова
21.04.2018
«Безупречный» УМЗЧ
08.04.2018
SE 6H7C и 2A3 или 6Н7С и 6П31С
04.03.2018
Усилитель Манакова на 6Н9С и 6П13С
07.12.2017
Усилитель на 6П36С с выходным каскадом SRPP
06.12.2017
Усилитель для наушников на 6П9
26.11.2017
Однотактный усилитель 6Ж4-300В
23.11.2017
Гибридный усилитель с n-канальными полевыми транзисторами
19.10.2017
Усилитель PP на 6Н23П и 6П14П
20.09.2017
Простой усилитель PP на 6Ф1П и 6П1П (6П6С)
05.09.2017
PP на 6Н6П
03.06.2017
Усилитель на миниатюрных лампах 6Н16Б-В и 6П30Б-Р
12.05.2017
Усилитель PP ХРЮНА на 6N7 и 2A3
05.05.2017
Транзисторный усилитель с трансформаторным сердцем
22.04.2017
PP усилитель на 6Ж5п и 6Ф6С с ФИ с длинным хвостом
05.04.2017
Высококачественный PP — усилитель на ГУ-50.
04.04.2017
Моя реализация SE усилителя на лампе 300В. (ULF)
06.03.2017
SE усилитель на 2А3
12.02.2017
Пробуем мотать трансформатор (Замахнемся на выходник)
09.02.2017
SD1000
29.12.2016
Williamson — классика жанра
18.12.2016
Стрелочный индикатор уровня звука на К157УД2
15.12.2016
Усилитель на 2А3 с драйвером 6П9 (U.L.F)
09.12.2016
Сценический МХ-400 на 6П45С
07.12.2016
OTL усилители
27.11.2016
Усилитель PP на 6Ж4 и 6L6GC от Дмитрия Андронникова Lynx Audio
11.11.2016
УНЧ на 10Вт на 6Ж3П, 6Н1П, 6П14П
14.10.2016
Пентодный PP усилитель на 6П41С
13.10.2016
SE 6С2С и 6П21С
04.10.2016
Усилитель SE на 6Э5П и Г-811
23.09.2016
Листая старые страницы. Усилитель 1965 года.
13.09.2016
Двухтактный ламповый усилитель с балансным входом
09.09.2016
Двухтактаные усилители на 6С33С
07.09.2016
Ламповый темброблок
09.08.2016
Усилители на 6П3С
22.07.2016
Предыдущие публикации
Search
Поиск:
Свежие записи
Пентодный SE усилитель на EF55
Naim 135 с исправленными косяками от WP
Сверхлинейный Усилитель Рубеж
Усилитель Мастер — 2
Гибридный усилитель без ООС от WP
Свежие комментарии
admin
к записи
Гибридный усилитель с «трансформаторным сердцем» 2
admin
к записи
Подбираем лампы в пары
Игорь
к записи
Подбираем лампы в пары
Марат
к записи
Гибридный усилитель с «трансформаторным сердцем» 2
Shef
к записи
Гибридный усилитель с «трансформаторным сердцем» 2
Инфо
Все права защищены ©
УМЗЧ.РФ
2026