Приятный пушпульчик от Гэгэна
На днях просматривал портал Sonus.es, и набрёл на отличную схему от Анатолия Иосифовича Манакова.
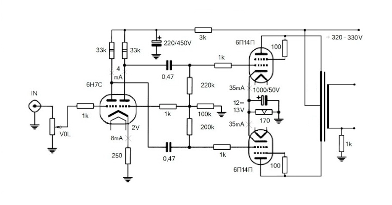
Схема заслуживает внимания, лампы предварительного и выходного каскадов, очень подходят к друг другу по звуковым свойствам.
В этой схеме есть только один недостаток, смешаны окталы и пальцы. А как Вы хотели? Всё для звука!
Самобалансирующий ФИ на 6Н7С (6N7,53), далее 6П14П (EL84, EBL21), и вот он тот самый красивый, чистый, с минимальными искажениями, звук! Спасибо МАИ за отличную схему.



