Сверхлинейный Усилитель Рубеж | УМЗЧ.РФ

УМЗЧ.РФ

Усилители мощности звуковой частоты

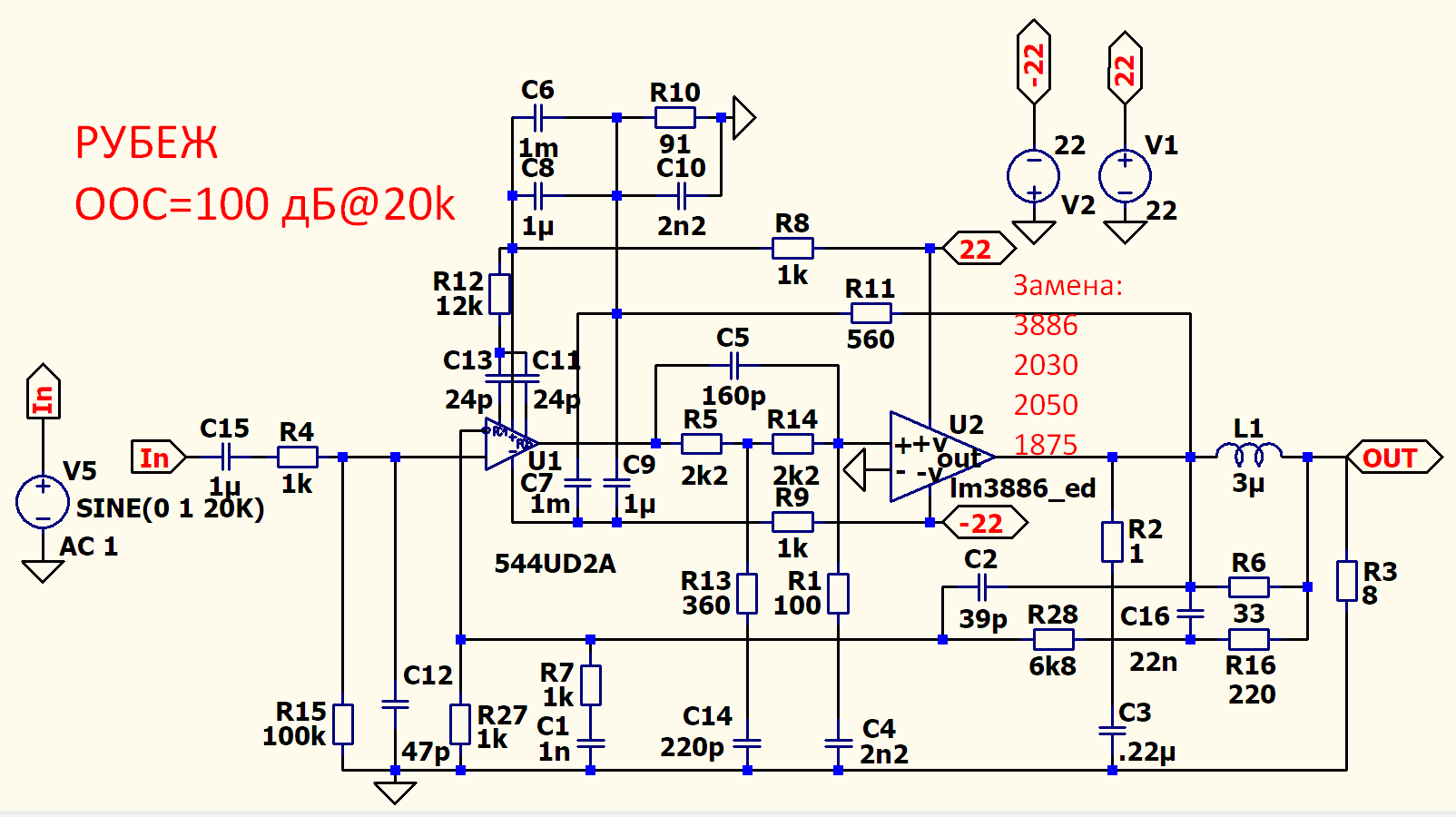
Сверхлинейный Усилитель Рубеж

03.03.2026


    Рубрики: Авторские статьи

    Добавить комментарий Отменить ответ

    Ваш e-mail не будет опубликован. Обязательные поля помечены *

    Страницы

    • О Сайте
      • Реклама на сайте
    • Ремонт телевизоров усилителей магнитофонов радио микроволновых печей в Челябинске

    Рубрики

    • new
    • Авторские статьи
    • Акустические системы
    • Гитарные усилители
    • Ламповые радиоприёмники
    • Ламповый фонокорректор
    • Микрофонный усилитель
    • Питание
    • Питание усилителей
    • Программы
    • Программы для Аудио
    • Радиолампы
      • Октальные
        • Пентоды
        • Тетроды
        • Триоды
      • Пальчиковые
        • Пентоды
        • Триоды
          • Двойные триоды
    • Схемы усилителей
      • Гибридные усилители
      • Ламповые
        • Трансформаторы для ламповых усилителей
        • Усилители PP
        • Усилители SE
          • Усилители для наушников
      • Предварительные усилители, тембра, эквалайзеры
        • Ламповые тембра
      • Транзисторные
        • Транзисторные класса "AB"
        • Транзисторные класса "А"
        • Усилители на IGBT транзисторах
      • Усилители для наушников ламповые
    • Усилитель для наушников
    • Фазоинверторы
    • Фонокорректоры

    Архивы

    • Апрель 2026
    • Март 2026
    • Февраль 2026
    • Январь 2026
    • Декабрь 2025
    • Сентябрь 2025
    • Август 2025
    • Июль 2025
    • Июнь 2025
    • Май 2025
    • Апрель 2025
    • Март 2025
    • Февраль 2025
    • Январь 2025
    • Декабрь 2024
    • Ноябрь 2024
    • Сентябрь 2024
    • Июль 2024
    • Январь 2024
    • Ноябрь 2023
    • Май 2023
    • Март 2023
    • Февраль 2023
    • Январь 2023
    • Май 2022
    • Март 2022
    • Январь 2022
    • Декабрь 2021
    • Ноябрь 2021
    • Сентябрь 2021
    • Август 2021
    • Август 2020
    • Ноябрь 2019
    • Февраль 2019
    • Январь 2019
    • Ноябрь 2018
    • Август 2018
    • Июль 2018
    • Июнь 2018
    • Апрель 2018
    • Март 2018
    • Декабрь 2017
    • Ноябрь 2017
    • Октябрь 2017
    • Сентябрь 2017
    • Август 2017
    • Июль 2017
    • Июнь 2017
    • Май 2017
    • Апрель 2017
    • Март 2017
    • Февраль 2017
    • Декабрь 2016
    • Ноябрь 2016
    • Октябрь 2016
    • Сентябрь 2016
    • Август 2016
    • Июль 2016
    • Июнь 2016
    • Май 2016
    • Апрель 2016
    • Февраль 2016
    • Январь 2016
    • Декабрь 2015
    • Ноябрь 2015
    • Октябрь 2015
    • Август 2015
    • Июль 2015
    • Июнь 2015
    • Май 2015
    • Апрель 2015
    • Март 2015
    • Февраль 2015
    • Январь 2015
    • Декабрь 2014
    • Ноябрь 2014

    Ссылки

    Search

    Свежие записи

    • Пентодный SE усилитель на EF55
    • Naim 135 с исправленными косяками от WP
    • Сверхлинейный Усилитель Рубеж
    • Усилитель Мастер — 2
    • Гибридный усилитель без ООС от WP

    Свежие комментарии

    • admin к записи Гибридный усилитель с «трансформаторным сердцем» 2
    • admin к записи Подбираем лампы в пары
    • Игорь к записи Подбираем лампы в пары
    • Марат к записи Гибридный усилитель с «трансформаторным сердцем» 2
    • Shef к записи Гибридный усилитель с «трансформаторным сердцем» 2


    Инфо

    Все права защищены © УМЗЧ.РФ 2026