Январь | 2026 | УМЗЧ.РФ
УМЗЧ.РФ
Усилители мощности звуковой частоты
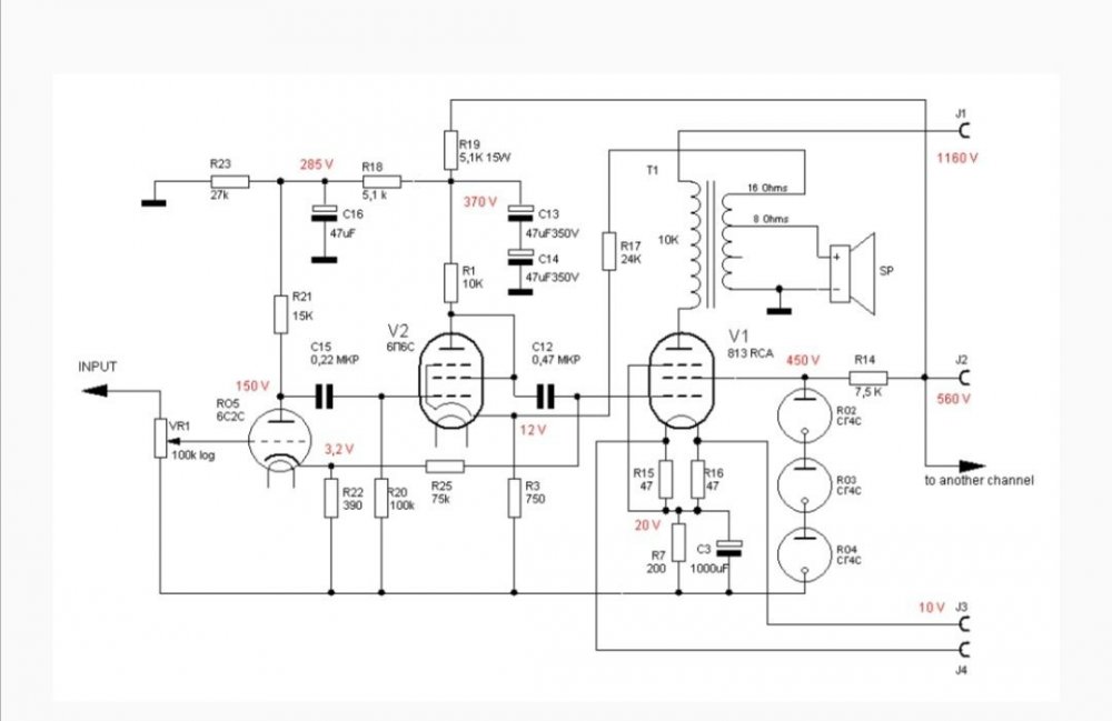
Усилитель на 813 RCA
10.01.2026
Search
Поиск:
Свежие записи
Усилитель на 813 RCA
Цирклотрон на 6С33С
Стабилизатор накала от AlexGround
Усилитель PP Манакова на 6Н7С и 6П14П
Усилитель на германевых транзисторах на 100Вт в G классе
Свежие комментарии
admin
к записи
Гибридный усилитель с «трансформаторным сердцем» 2
admin
к записи
Подбираем лампы в пары
Игорь
к записи
Подбираем лампы в пары
Марат
к записи
Гибридный усилитель с «трансформаторным сердцем» 2
Shef
к записи
Гибридный усилитель с «трансформаторным сердцем» 2
Инфо
Все права защищены ©
УМЗЧ.РФ
2026