Продолжу тему корректоров от Сергея Торопова. Которую начал ранее много лет назад на этой странице.
Вот что пишет и публикует Сергей.
Хочу поделиться своим опытом в постройке корректоров.
Начну с начала, точнее с конца, с моего крайнего (не последнего!), гибридного кремний-германиевого аппарата…
Усиление всех моих устройств стараюсь вставить в прокрустово ложе (стандарт), при низком питании сложно обеспечить хорошую перегрузочную характеристику (ПХ далее).
Итак, поехали:


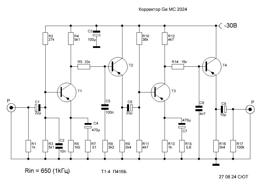
Этот же корректор в МС версии, усиление 60 дБ:

Между верхними схемами родилась ещё одна, спонтанно, как-то:


Напомню — включена обратная перемотка!…
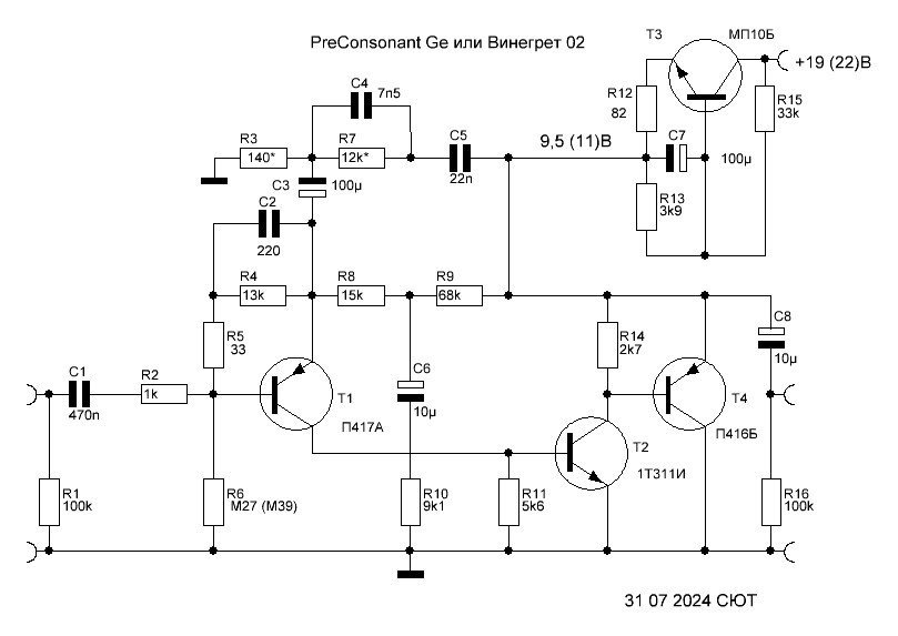
В жарком июле была «рождена» такая схема, она выросла из прототипа PreConsonant, получился некий винегрет из советского (родного!) германия:


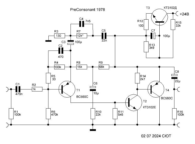
А вот оригинальный, кремниевый Консонант:


И на десерт, удачный МС корр на допотопных триодах:



Очень спокойный корр получился, с отличной повторяемостью. Полевики на выходе склеены плоскими мордами и обмотаны медной проволокой, для термостабильности и охлаждения, хотя ток через них порядка 3 мА… Чёрные П416Б из 1970 года, светлые 1985 года рождения…
Перегрузку схема держит в 45 раз, относительно 0,25 мВ входного (Денон 103)

Ещё один ММ корректор на допотопных триодах:


Мой вариант корректора профессора Гурского, усиление 40 дБ, ПХ на высоте:

Корректор на Тошибе, рождён спонтанно, из опытов над кристаллами:

Закончу отчёт за 7 месяцев этого года Вишенкой для торта, для тех, кто уважает Вегу 106, с G600B на борту (я — один из них!).
Шикарный корректор получился, рокот фильтр можно выкинуть, вполне, но оставил, для аутентичности, хотя на внешнем корректоре рокот практически не даёт о себе знать…



Закончу отчёт за 7 месяцев этого года Вишенкой для торта, для тех, кто уважает Вегу 106, с G600B на борту (я — один из них!).
Шикарный корректор получился, рокот фильтр можно выкинуть, вполне, но оставил, для аутентичности, хотя на внешнем корректоре рокот практически не даёт о себе знать…


Ещё один удачный гибрид, на отечественных кристаллических триодах.
Осцилограмммы показывают форму меандра, получившуюся из иголок на входе, которые образовались после цепочки антириаа (меандр 0,5В в клетке, иголки 0,2В на клетку).
В этом году режимы полевиков были отредактированы (нижняя схема):





Как там, у LZ — мы песни старые поём — оглядываясь назад, вот так вижу новый корректор, паяльник уже нагрелся:

В ЛС спрашивают — какой корректор посоветуете — да вот же он, Авось, взяли его послушать, и не вернули, пытался сделать второй, один канал спаял и скучно стало, отложил, потом сделал УВ для кассетника, по этой схеме, на том и порешили…
Триоды П416, ГТ308, но и на П401 отлично работает!
Можно смело делать печатку, на один канал, только никакой симметрии, и не мельчить, чтобы конденсаторы приличные поставить, вот фото и схема:




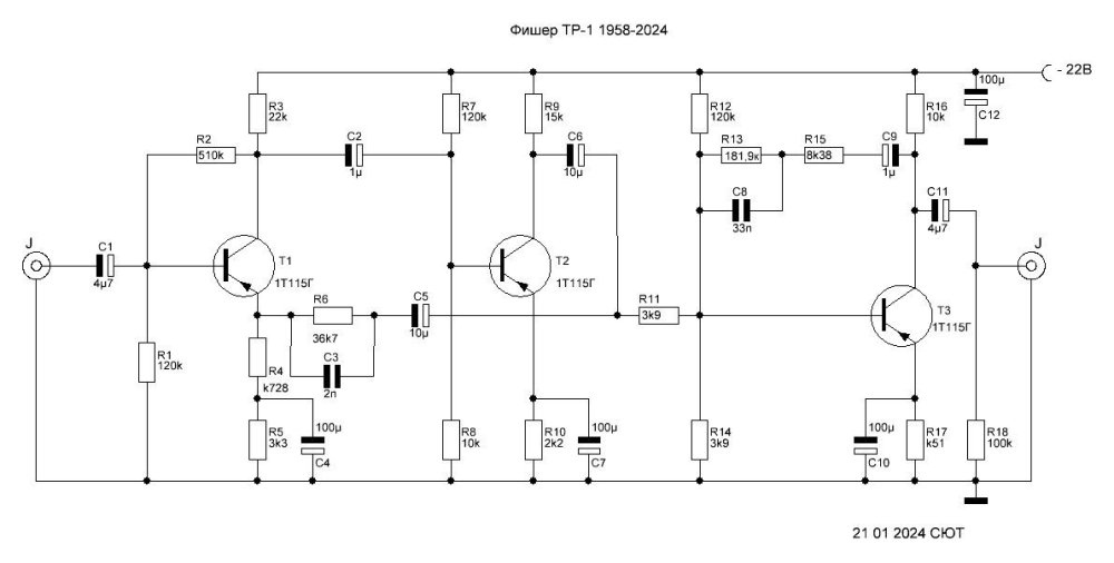
Ещё одна удачная схема на германии, с «весёлыми» картинками:
( На 1 кГц мах входное 56 мВ, на 10 к — 240 мВ, фронт импульсов 16 мкС)



Однажды, с подачи Никиты Трошкина, Александр Бокарёв заманил нас в сети фирмы Dual и вот что из этого вышло (хотя вариантов было много, а этот, путём добавления всего одного триода, стал чемпионом по ПХ — 80 мВ 1 кГц синуса по входу без видимых искажений на выходе!):


Были ещё опыты над TVV46, вот реальный персонаж, только что включил, послушал — всё в норме…
Усиление ровно 40 дБ, синус на входе 90 мВ на 1 к и 300 мВ на 10к, что лучше , чем у TVV47 нашего с АБ розлива…
Давно это было, забыл уже кто из них чемпион))…
Долго его валяли, к стенке приставляли, это пятый или шестой вариант:




Закончил новый проект, завязываю с кристаллами, на время, надо на четвёрке 6Ж3 сотворить коррик, обещал))…
На меандре не пытал, лень, думаю и так сойдёт, звук породистый, германиевый…
Тут спрашивают — зачем? (столько корректоров) — отвечу — игры разума, в моём случае, кто-то одну схему мучает, лет 40 с гаком, да и то не свою, другой один сделал и счастлив, а мы все разные, в этом вся соль, при этом разум то коллективный…


Схема будущего универсального корректора под два типа ламп — 6Ж3 и 6Ж4:

Можно и так:
Заказ на 6Ж3, поэтому…


«Я в сад вошёл — там глухотина,
Нема того, что раньш былО»
Работаешь, как проклятый, и никому это не нужно))…
По делу, из старой Пантеры сделал новую, перепаяв четыре проводка, теперь и 6Ж3 в ней можно применить, и даже поставил, включил — работает, но — светодиоды не загораются))
Вернул 6Ж4 — всё встало на круги своя — мистика…
Вот схема:


Ещё один достойный по звуку (мнение — коллективное) корректор получился зимой этого года.
Несмотря на НЧ триоды эти Врата точно заслуживают красивой печатки и триодов ВЧ ( П416, ГТ308)…
Осциллограмы показывают меандр частотой повторения 1,2,10 и 20 кГц:







Оригинал схемы Gates:
Ещё один древний корректор увидел новую жизнь этой зимой:






По 6Ж3 — предварительно — усиление первого каскада 85, второго 25, усиление всего корректора будет около 200, многовато, для стандарта, но — решаемо.
Прямая замена на 6Ж4 не получится, но — работать будет, вопрос — как?))
6Ж3 — пентод с короткой характерстикой, для каскадов ПЧ.
Схема (предварительная, пайки ещё не остыли


Кстати, о птичках, заменял во втором каскаде 6Ж3 на 6Ж4 перетыком — режим остался прежним, усиление возросло. Не мудрено — бОльшая крутизна рулит…
Как-то так…
С 6Ж8 режим неизменен, усиление — меньше!
Закончил один канал, схема готова, для Евгения, из Челябинска:



Закончил монтаж, осталось в некий дурацкий корпус плату вставить и послушать…
Замеры показали такую картину — по входу на 1 кГц максимум 240 мВ rms, что для лампы маловато, для транзисторов — недостижимо, а по жизни — более, чем достаточно…
Если R9 увеличить вдвое, смещение лампы увеличится и максимум поднимется, но — оставлю так, надо послушать…
Параллельно головке резистор пока ставить не буду, по той же причине…
R10 можно выкинуть, или уменьшить до 100 Ом, это датчик тока…


Ещё один удачный корректор на октале, в деревянном корпусе, он был сделан в двух вариантах, с импульсным блоком питания и аналоговым, с распределённой коррекцией и сосредоточенной, оба варианта можно собрать в стальном корпусе, ссылка вверху:





Закончил проект на 6Ж3, с усилением, кстати, 230, кому интересно, осталось закрыть крышку (слева 6Ж4, в апреле был сделан):
Меандр 1 и 10 кГц, скорость нарастания полок 16 мкС…




Светлеет грусть — когда цветут цветы…
Город Мастеров…
Знатоки Хомутов…
А мы тут с какими-то корректорами…
Окончательная редакция Чёрной Пантеры сложилась, звук впечатляет, шума «рогатого скота» нет, только лёгкий шумок ламп, на полной громкости, входное сопротивление 150 кОм (по заветам тов. Сухова), усиление около 40 дБ:

Начальник транспортного цеха (наливает из графина):
— Снял со стены, протёр пыль, зафиксировал один полумакет, действующий:
Полностью в дереве, без единого экрана, висел на деревянной стене…
Материал — сосна, липа.
Схема прилагается:



К нашим баранам, вернёмся — ещё один локтальный, он изначально ММ (такой заказ поступил, прислали панельки, для этого, человек потом сделал — остался доволен).

Свой вариант я переделал в МС. Срез столетнейней липы образовался после урагана в мае 2017, наломал он дров вокруг храма правосланого, в котором мы с другом служили разнорабочими в своё время, разгребали мы последствия два дня и вот, такую плашку вырезал случайно)) При прогреве она пахнет ладаном, пропиталась им за свою жизнь…


Схемы обоих вариантов прилагаю:


На этой поляне просто делюсь своим опытом, ничего и никому не навязываю, а также — ничего и никому не должен!
Спасибо за понимание!
Подрихтовал ночью корректор, в свете последних решений корропостроения, усиление — заветная соточка, мах входное на 1 кГц — 250 мв, что для лампы результат — средний, а для полупроводников — недостижимый, пик усиления 30 Гц (РИАА — 78), осталось послушать и повесить на стену, пыль собирать:

Ещё бы надо ручку КПЕ вывести на переднюю панель, но это как получится…
Схему прилагаю:

Схема к предыдущему посту и монтаж, ничего не изменил, кроме как закоротил светодиод в катоде первой лампы и добавил конденсатор С1 :


Эта возня и прослушивание этих двух «старых» конструкций не прошла даром и натолкнула на мысль —
корректоры (как и и усилители) надо делать моноблоками, с отдельными поканальными БиПи…
Потому, как очень хорошо слышно повышенное разделение стерео каналов, особенно в ближнем поле…
Где-то в начале века друг просил сделать моноблочный корректор, я кивнул, пожав плечами, а сейчас решил что — пора))…
Вот пример, как не надо делать корректор (хотя по звуку он хорош, но — не по разделению каналов):

Аппарат будет безжалостно переделан, возможно — в моноблочном варианте (но — не факт, хотя бы без симметрии и общей земли!)…
Опустела без тебя — Земля…


Не стал заморачиваться на полную переделку, отстроил поточнее коррекцию, ввёл РИАА-78, баланс каналов точный R9, пусть будет 1000, корректор прибор прецизионный, опуская название Формула звука, вот что получилось

Вот так было, ещё вчера:

Испытание на ПХ-сть:

Это МС корректор, с усилением около 1000, держит на входе 50 мВ синуса 1 кГц до начала ограничения (при 50 В на выходе). Перегрузка по входу получается 46 дб (относительно 0,25 мВ номинального).
Другое дело току не хватает лампе для перезарядки ёмкости коррекции, когда на входе меандр, или просто импульс, тут всего 2 мА, а надо хотя бы 10 мА…
Все малотоковые корректоры хромают на импульсах, а таковых — большинство!
Со звуком и шумом там всё в порядке, и, самое главное, музыкальность есть, несмотря на неважную импульсную характеристику…
Простой пример — приносили недавно современный навороченный (брендовый) корректор на ОУ, с диагнозом — звука нет. Замеры показали идеальную АЧХ, меандр не отличить от входного, работает внизу от постоянного тока, шума нет вовсе — а звука нет, от слова совсем)). Так и пошёл он на вторичный рынок…
Теоретически все правы, а вот практика всё ставит на свои места…
Не ссоримся, плывём дальше, на погост))…
Корпус плох тем, что невозможно снять верхний колпак без демонтажа основной платы.
Да и маловат он…
Поправил Полную Луну:

R4 для подгонки усиления под стандарт (40 дБ).
Надо усилитель делать, а тут корректоры на глаза попались))…
Последний штрих и кардиограммы:

Левый

Правый

Правый с С2 на минимуме

Листая старую тетрадь, наткнулся на схему корректора на «пальцах», тоже не слабого:

Особенность его в том, что резисторы нагрузок выполняют сами лампы, находящиеся наверху фюзеляжа из двустороннего стекло текстолита, и дико греющие воздух, в то время как в подвале дивайса темно и прохладно:

Батарейка из схемы удалена, уже давно, в 2013, и заменена резистором в катоде первой лампы номиналом 220 Ом.
Хотя за батарейки ничего не имею против! Но они, со временем, умирают!

Испытал его меандром — кардиограммы подтвердили его доброе здоровье, несмотря на преклонный возраст))…
Усиление аппарата 250, то есть из 5 мВ он легко сделает 1,25 Вольта эффективного.
И, кажется, в него я вставлял на выход 6Н6П…
*Исправленному — верить

ЛинКорр — линейный корректор, когда слабенький пентод развязан КП от цепей коррекции, идея заимствована от АМЛ, супер — много ламп задействовано «впустую»…
R8 и R13 необходимы для 6Н6П, без них каскад превращался в генератор, подсказывает мне память))…
*
Заменил детали коррекции, снял кардиограмму, и послушал на фон и шум — с открытым входом фона ноль и только лёгкий шумок, на полной громкости. Звук тоже впечатляет! Пусть остынут пайки…

Усиление 188 на 1 кГц, 45 дБ. Можно уменьшить, заменив резистор в аноде пентода на 51 кОм одним ударом паяльника — пока не стану, пусть разыграется:


