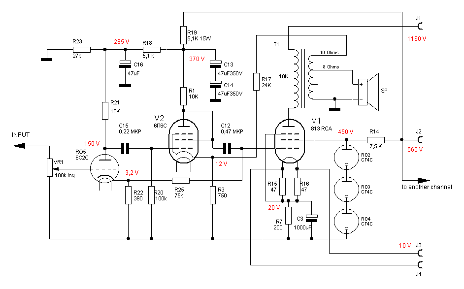
На просторах интернета нашёл интересную схему на 813-ой лампе.
Предварительный каскад выполнен на лампе 6С2С (6J5), драйверный на 6П6С (6V6GT).
Имеются две ООС, R17 и R25.
Выходной каскад выполнен в пентодном режиме. Вторая сетка стабилизируется тремя ламповыми стабилитронами, типа СГ4С.
Возможно поставить в предварительном каскаде 6Н7С (7N7) (6A6) (53) (сдвоенные триоды), что позволит ещё снизить гармонические искажения. Для этого потребуется снизить сопротивление R3, R18 и R19 до 1kOm. R21 увеличить до 27-33kOm, а так же, возможно, потребуется чуть снизить сопротивление резисторов обратной связи..
6П6С, можно заменить на 6Ф6С или 7П12С, последний вариант требует другой панельки и колпачка.

